
Este site foi descontinuado, as informações aqui inseridas estão desatualizadas, ultima atualização 04 de janeiro 2018.
|

|
|
Importante: envie os formulários em formato .doc para o setor responsável, após conferencia será solicitado o comparecimento à Coordenação Administrativa para coleta da assinatura. Também serão aceitos formulários com assinatura digital.
ALMOXARIFADO
Solicitação de material de almoxarifado
As solicitações realizadas, estarão disponíveis para retirada a partir das 09:00 do dia seguinte na Coordenação Administrativa (nas sextas-feiras a entrega ocorrerá na segunda-feira).
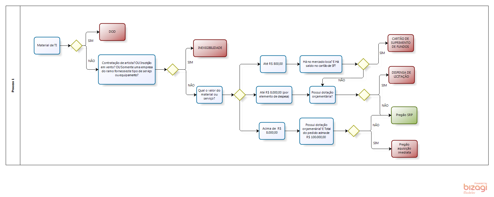
COMPRAS
DIÁRIAS E PASSAGENS
GESTÃO DE PESSOAL
FROTA E LOGÍSTICA
PATRIMÔNIO
STIC
OUTROS
Não encontrou o que procurava? Acesse a INTRANET ou entre em contato pelos e-mails disponíveis.
|
|